BRANDING SYSTEM REDESIGN
Providing Synergy to GatherDC's Branding Ecosystem

Significantly shortened onboarding time for 4 new staff members as of May 2022

Team

Tools

Timeline

Solo Project

Google Website Builder, Optimal Workshop, Miro, Figma, Adobe Illustrator, Zoom

4 Months (January – May 2022)

OVERVIEW

ROLE + IMPACT

By completing this project, GatherDC now has user-friendly access to any of its branding needs.

This reduces interruptions to other business workflows, encourages consistency in branding and messaging, and ultimately improves brand presence.

  • Conducting User and Design Research and developing User Personas

  • Creating Concept Maps and Ideating

  • Testing Information Architecture and developing high-fidelity prototypes

How was this accomplished?

PROBLEM STATEMENT

GatherDC has an established set of brand guidelines and rules that management knows but has yet to be put together in a way that allows new team members to learn efficiently upon hire. 

Management struggled to create a cohesive and synergetic branding "Bible" that effortlessly combined current guidelines with easy access for all team members.

Helping GatherDC ensure that their guidelines were available in a functional, cohesive, and comprehensible way was the main driver when entering the research phase.

RESEARCH

The selected methods aimed at discovering:

  • pain points in the current system

  • requirements of GatherDC's ideal system

  • the team’s workflow

  • the needs of the MarComm team

USER INTERVIEWS

I conducted six semi-structured interviews using story-telling prompts and after analysis, I was able to identify three personas. You can see one below.

Goals

Insights

Users had trouble finding critical information in the guidelines and on the Google Drive 

Team members would all interact differently with the system depending on their role

What a day in each team member's life looked like, and what they desired it to be

After the interviews, I had an idea of how the GatherDC team felt about their current system – but I still needed to understand how they categorized branding concepts. To do this, I created a card sort.

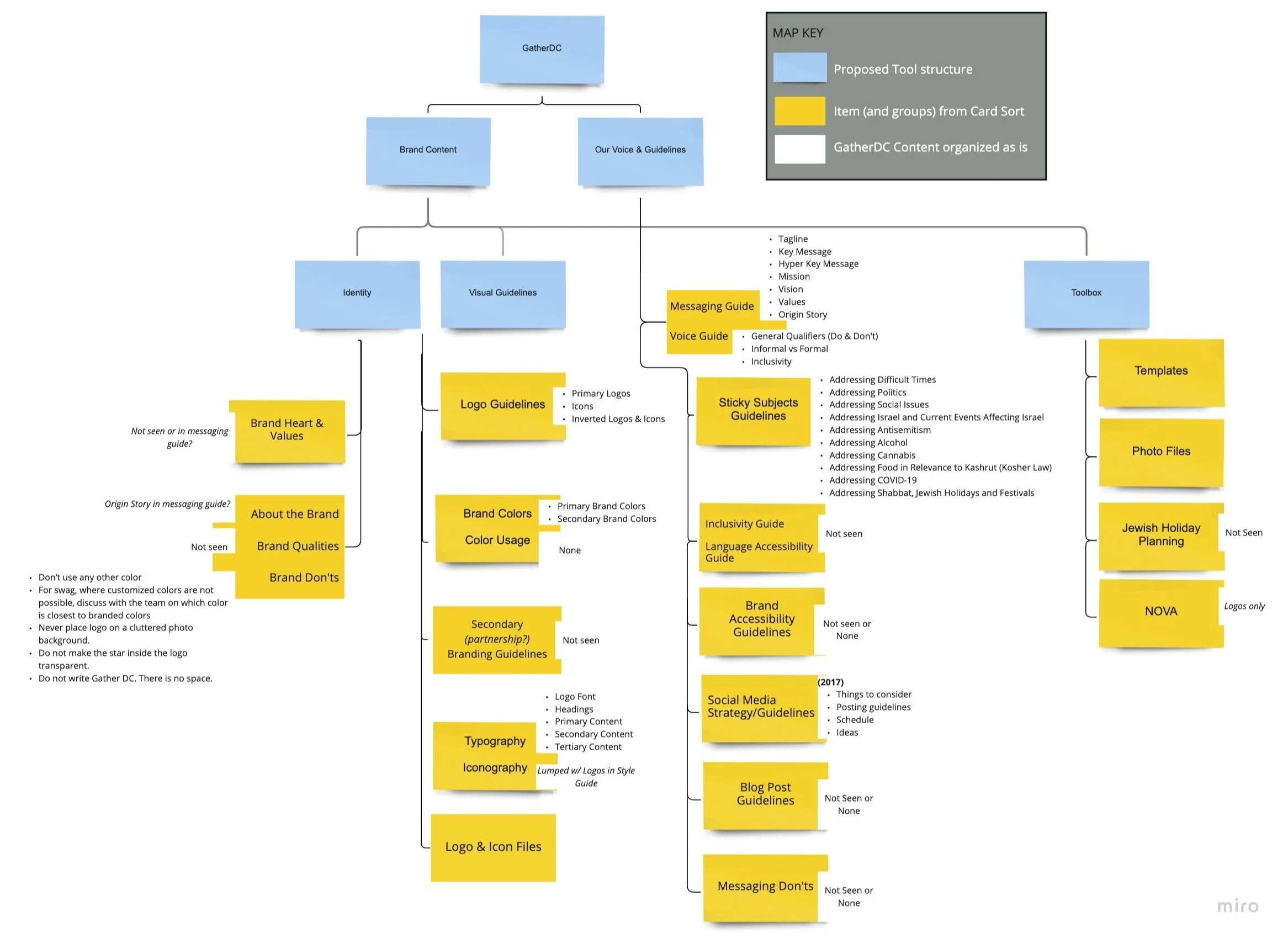
CARD SORT

Based on the best merge method analyzed by Optimal Workshop dendrograms, I created a visual summary that is below.

Completing the card sort allowed me to see how the current system overlooked the critical needs of the GatherDC team and how the team conceptualized the system's organization

To create concepts for the Sort,
I took inventory of all content components in GatherDC’s current system by pulling lower-level items such as
"Logo Files" to the same level as top-level items like "Branding" to see how info overlapped.

RESEARCH IN A NUTSHELL

  • The research revealed the similarities and differences between the current system and how the team wanted it to function.

  • The Card Sort helped me understand how the team thinks about their existing system structure, where the system had repetitive information, and where the gaps were.

  • Most importantly, I had identified all possible pain points so I could confidently move forward into ideation.

IDEATION & DESIGN

CONCEPT MAPS WITH TESTING

INSIGHTS

  • hierarchal content structure, rather than a flat model, would be a better fit for the system.

  • Discovered specifics that needed adjustment to fit the new system, such as adding “do’s and don’ts” to each concept

Step 1:

Take the Card Sort results and map them into different system hierarchies.

Step 2:

Use insights from the research phase to make data-driven decisions while organizing the Concept Map sketches.

Step 3:

Take options to the team and perform testing to select the information architecture that embodies the team's mutual mindset.

PROTOTYPING

After completing Design Research, I finalized a Creative Strategy Outline, then created three medium-fidelity prototypes for the team using the Google Sites platform.

Creative Strategy

  • Use hierarchy-based index model so that users can easily see, access, and utilize content across the system.

  • Keep the design of the system fresh, linear, and usable
    with vertical sidebar navigation
    .

  • Maintain familiarity by using GatherDC branding to style
    the new system

We decided on the "scroll" prototype because it was the most familiar and had a more "document type" feel for the guidelines.

UX Design Decisions

Single-level top navigation to facilitate accessibility for users

Pages are broken into sections for readability and user comprehension

Providing a sub-navigation on each page to allow more user control and flexibility to jump around.

Guidelines, info, and helpful hints are consistent across the platform to increase user understanding.

CLIENT INVESTMENT & TESTING

DESIGN

To view the complete system, you can click here.

Pushback On Testing

The GatherDC team was insistent that a usability testing phase wasn’t necessary.
I wanted to ensure management knew how to maintain a new evergreen resource

Ultimately, we settled on:

  • management completing basic usability testing

  • an hour-long information session to teach the system managers how to edit, update and maintain the new system.

As our project timeline ended, I was concerned that the client was left hanging, despite their insistence that they were ready to dive in. The system's design was complete, but the GatherDC team still had content gaps to fill.

I checked back three months after the project ended and received the following feedback:

"So far - the site is working well for us.
We onboarded some new comms staff while we were putting the site together, and it's been a success for them.”

- Alexandra, Managing Director

PROJECT OUTCOMES

Business Results

  • A reliable and easy-to-access reference for GatherDC's branding needs, which ultimately will reduce interruptions to workflows, encourage consistency in branding and messaging, and improve brand presence.

  • GatherDC management can grow and move around the organization without fear that the knowledge of guidelines will leave with them.

UX Results

  • Four staff members joined the team after project completion, and all successfully used the system to learn about GatherDC's branding guidelines.

  • The system significantly shortened the onboarding time for new employees entering the GatherDC team.

  • Navigating to find information is now more accessible and catered to the mindset of the team.

REFLECTIONS

  • Part of my contribution to the project was to plug existing guidelines and content into the new system and ensure it aligned with the hierarchy of the new system. I spent a lot of time proofreading and editing, and as the project ended, we needed to leave more time for testing, and the client insisted on it being unnecessary.

  •  In the future, I would prioritize and advocate for more testing and encourage the team to take on plugging in the content on their own or extending the project.